Предлагаю вам простую схему импульсного блока питания для усилителя на основе легендарной микросхемы IR2153. Схем в сети очень много, но ни одна не имеет нормального софтстарта, из-за чего начинающие радиолюбители палят много полевых транзисторов и микросхем (я тоже с этого начинал).

Характеристики:
— напряжение питания: 210-240в;
— напряжение на выходе
(холостой ход): +38/-38в;
— мощность: 300вт;
— софтстарт: есть.
—
защита от короткого замыкания: есть.

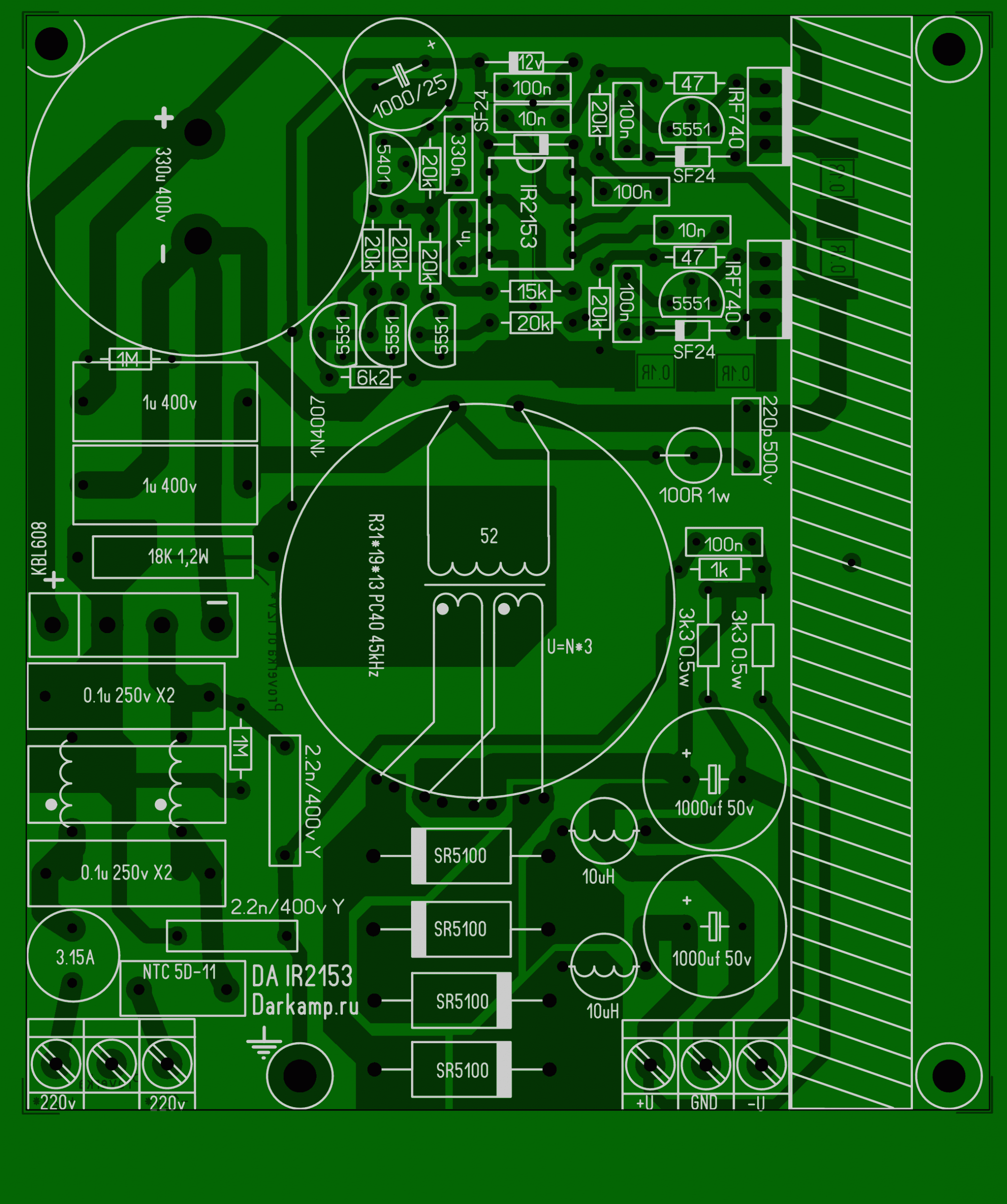
Данная схема отличается от всех остальных тем, что в ней каждый полевик защищен от токовой перегрузки. Принцип работы защиты очень прост, рассмотрим схему управления нижним полевиком. С выхода LO микроcмы IR2153 поступаем меандр амплитудой 12в и частотой 44кГц, через конденсатор С11 и затворный резистор R8 этот сигнал открывает и закрывает полевик. Как только ток через шунт R10 хоть на мгновение превысит значение 7А, зарядится конденсатор С13, транзистор VT2 откроется и разрядит внутреннюю емкость полевика и конденсатор С11. Трансзистор T2 закроется , и может быть открыт только поле следующего сигнала от IR2153. Ток через полевый транзистор будет иметь форму острой иголки (подобие ШИМ с малым заполнением импульса).

Скачать файлы: DA-Power-IR2153.zip (610 Загрузок)
При 6А импульсы обычные:
При токе более 7А импульсы принимают следующую форму:
Первое включение нужно осуществлять при подаче на вход 12в вместо 220, установив перемычку на резистор R4. На плате подписаны +12 и -12в для проверки. Если все нормально работает и на выходе в плечах есть небольшое постоянное напряжение, значит все собрано верно и можно включать в сеть через лампочку, затем напрямую. Блок питания стартует очень мягко, можно смело ставить на выходе большие емкости, при коротком замыкании на выходе напряжение падает до нуля, затем снова поднимается до оптимального значения.
Фото собранного блока питания:
Осциллограммы на обмотках трансформатора:






Удачи в повторении….
Более надежный вариант с триггерной защитой:

R17 и транзистор VT4 — датчик тока, VT1 и VT3 — триггер, VT2 — при защелкивании притягивает вывод (CT) микросхемы IR2153 к земле, мгновенно останавливая генерацию. При токовой перегрузке или КЗ ИИП выключается, дальнейшая работа возможна при обесточивании на 1 минуту. С9 — предотвращает ложное срабатывание защиты при первом пуске, когда заряжаются емкости во вторичке.
Печатная плата второй версии:
Скачать файл печатной платы: DA_Power_IR2153-v2.1.zip (Одна Загрузка)
Описание сборки данного блока питания.
Силовой трансформатор намотан на кольце R31*19*15 PC40.

Для надежности поверх лака уложен слой изоляции в 1 слой:

Первичная обмотка содержит 52 витков проводом 0,75мм. Выводы дополнительно изолируются термоусадкой.

Далее накладываются 2 слоя изоляиции:

Вторичная обмотка содержит 11 витков, мотается разом 4-мя жилами провода 0,75мм (в диаметре). При 52 витках первички будет ровно 3в/виток, 11 витков вторички дадут нам +33/-33в на выходе.

Те выводы, что снизу фиксируются нитками, также сразу надо зачистить все жилы:

Синфазный дроссель, установлена перегодка для разделения обмоток:

Обмотки выполнены проводом 0,5 мм длиной по 50см каждая, выводы также зачищаются:

Проводом 0,75мм на оправке сделаны обмотки для силовых дросселей:

Далее на сердечниках 6*20 Zn600 с помощью клея крепятся обмотки:

Закупаем все необходимые детали:

Подложка от самоклейки с помощью скотчка крепится на лист бумаги А4:

Распечатываем на принтере рисунок платы, зеркалить ничего не надо!

Подготавливаем поверхность:

Обезжириваем медь и кладем подложку рисунком вверх на полумягкую поверхность, например книгу:

Кладем текстолит медью вниз и выравниваем по отметкам:

Ставим сверху утюг, прижимаем сильно, не двигаем горячий утюг в течении 1 минуты:

После убираем утюг, приживаем сверху текстолит еще парочкой книг, и даем немного остынуть. Далее подложка легко отрывается, а рисунок остается на медной поверхности:

Кладем текстолит в раствор хлорного железа:

После травления сверлим отверстия и залуживаем:

Вставляем резисторы и всякую мелочь:

Далее более габаритные элементы:

Правильно фазируем обмотки, тут проще некуда, если провода заранее промаркировать:

Вставляем трансформатор на место:

Загибаем выводы и запаиваем:

Сверлим радиатор для крепления транзисторов, делаем прижимную планку, а снизу делаем отверстие сверлом на 2,5мм и метчиком на 3 нарезаем резьбу для крепления радиатора:

Устанавливаем радиатор на место:

Все тщательно проверяем:

Готовимся к проверке работоспособности от блока питания 12в:

На вход вместо 230в подаем 12в ( +и- обозначены на плате) на выходе должно появится небольшое постоянное напряжение:

Смотрим форму сигнала на затворах транзисторов:

А на обмотках трансформатора должен появится меандр частотой 45-47кГц:

Далее обязательно убираем перемычку с резистора снизу платы и включаем в сеть:

Прижимаем транзисторы к радиатору изолировав их с помощью теплопроводных прокладок:

ИИП в сборе:


Форма сигнала на вторичных обмотках на холостом ходу:

Тоже самое, но нагрузка 180вт.

ИИП работает хорошо, софтстарт, триггерная защита от КЗ. Микры китайские с али, но работают нормально, частота 47кГц. IR2153 Deadtime бы поменьше, было бы круто, напряжение под нагрузкой падает на 15%.
Удачи в повторении, вопросы задаем в комментариях, в группе вконтакте или vatsapp( в нижней правой части экрана жмем кнопку).











Благодарю за внимание к моей проблеме. Буду искать… «косяк».
P.S.: у меня есть подозрения по поводу намотки трансформатора. Расчеты в программе Lite-CalcIT не найти…, поэтому не помню на какое напряжение мотал (более месяца назад). Возможно там проблема..
Питание IR2153 (1-4 конт.,) 11.9v. Затем проверил напр., на затворах IRF840, там нет напряжений……
У вас защёлка срабатывает и выключает микросхему. Ищите ошибку.
Проверил IR2153…., работает (исправна).
Мысли по поводу IR2153 посещали……проверю на работоспособность по схеме от автора под ник. DTS Мини стенд для IR2151(3) (http://darkamp.ru/goto/http://www.tehnari.ru/members/b1337.html)
Да, как в статье первый запуск, после сборки (вчера), проводил с подключением 12в., и на выходе ничего….., поэтому подключил лампу 220v.,/90w., Соответственно лампа «моргнула»-погасла, стал проверять на выходе напряжение….., и все.По нулям….
Ну если не работает от 12 в ( с перемычкой на резисторе) то и не заработает от 220в. Ищите причину, смотрите осциллограммы на IR2153
Добрый день.
Замена С9 (330n) на 1мкф/63в., результатов нет……, по-прежнему на выходе «0»в., Выходные емкости по 1000мкф/50в., Осциллографа нет….., к сожалению.
Из статьи: «На вход вместо 230в подаем 12в ( +и- обозначены на плате) на выходе должно появится небольшое постоянное напряжение» — этот пункт вы проходили? Работало от 12в?
Благодарю за совет. Попробую заменить С9.
Здравствуйте.
Собрал БП по 2-ой схеме ( V.2.1). На выходе нет напряжения- «0»вольт. Запуск проводил через лампу 90w. Детали перед пайкой проверял.Все согласно схеме.
Подскажите где «копать»?
Здравствуйте, увеличьте С9 до 1-2мкф в зависимости от того, какие ёмкости стоят на выходе и какое напряжение.
Thanks for the project. So far I have tested the first scheme with an EE35 and it works very well. What I did I put a little description on the blog https://vlad-gheorghe.blogspot.com/2020/06/sursa-cu-ir2153.html .
Exellent!!
Здравствуйте, извините но у вас на схеме резистор питающий микру подключен именно к сети и диод от моста тут не задействован, так-что диод в цепи после резистора нужен. И ещё вопрос на печатке у вас кольцо высотой 13 мм , а используется высотой 15 мм , какое всё-же применять?
В магазине 1000 радиодеталей продаётся кольцо 31х 19х 15 2000 HM стоит 60 руб.На рисунке наверное опечатка.
Я использовал импортное кольцо 31*19*15 из метериала PC40 покрытое зелёным лаком( 2000НМ — это отечественный феррит).
Здравствуйте, диод на резистор питания микросхемы не нужен, его функцию уже выполняет один из диодов силового диодного моста. Кольцо любое, R31*19*13 или R31*19*15 (я пробовал оба). Марка феррита PC40, для другого нужен перерасчёт витков.
Да, всё понятно тут по минусовой шине диод задействован. И ещё на AliExpress есть такие кольца зеленые но в отзывах пишут что проницаемость у них большая около 10000, у вас такое используется ?
Для ТГР чем больше проницаемлстьь, тем лучше. Для силового надо 2000-3000, не больше.
Извините,не указал параметры сердечника.В проге нет кольца 31/19/15,а есть 30,5/20,0/12,5 рассчитывал на этом.Думаю это не критично.
Здравствуйте,Я в программе Lite-CalcT рассчитал параметры обмоток транса , мощность 200 ват,напр. выхода 36 вольт частота генерации 47 Кгц.Первичка 81 виток, вторичка 22+22 витка,двуполярная со средней точкой.Как у Вас получилось в первичке 52 витка и во вторичке 11+11витков, я не понял? Где правда?.
Здравствуйте,мне понравилась ваша схема, хочу повторить.Есть вопрос,После гасящего резистора на 18 ком 2 вата
отсутствует диод 1N4007? Разве можно на + питания микросхемы подавать переменку? Мне кажется что 12 вольтовый стабилитрон этого не переживёт даже одноватный.
Не переживайте, функцию выпрямляющая диода выполняет один из диодов диодного моста! Проверено!
Здравствуйте, скажите пожалуйста в этом блоке питания можно использовать микросхему IR2151 вместо IR2153 ?
Можно.